加载中...


Spring Bean

谈谈自己对于Spring IoC的了解

IoC(Inversion of Control,控制反转) 是Spring中一个非常非常重要的概念,它不是什么技术,而是一种解耦的设计思想。IoC的主要目的是借助于“第三方”(Spring中的IoC容器)实现具有依赖关系的对象之间的解耦(IOC容器管理对象,你只管使用即可),从而降低代码之间的耦合度。IoC是一个原则,而不是一个模式,以下模式(但不限于)实现了IoC原则

ioc-patterns

Spring IoC容器就像是一个工厂一样,当我们需要创建一个对象的时候,只需要配置好配置文件/注解即可,完全不用考虑对象是如何被创建出来的。IoC容器负责创建对象,将对象连接在一起,配置这些对象,并从创建中处理这些对象的整个生命周期,直到它们被完全销毁。在实际项目中一个Service类如果有几百甚至上千个类作为它的底层,我们需要实例化这个Service,你可能要每次都要搞清这个Service所有底层类的构造函数,这可能会把人逼疯。如果利用IOC的话,你只需要配置好,然后在需要的地方引用就行了,这大大增加了项目的可维护性且降低了开发难度。

关于Spring IOC的理解,推荐看一下这个知乎回答,非常不错。

控制反转怎么理解呢?举个例子:”对象a依赖了对象b,当对象a需要使用对象b的时候必须自己去创建。但是当系统引入了IOC容器后,对象a和对象b之前就失去了直接的联系。这个时候,当对象a需要使用对象b的时候,我们可以指定IOC容器去创建一个对象b注入到对象a中”。对象a获得依赖对象b的过程,由主动行为变为了被动行为,控制权反转,这就是控制反转名字的由来。DI(Dependecy Inject,依赖注入)是实现控制反转的一种设计模式,依赖注入就是将实例变量传入到一个对象中去

IoC(InversionofControl:控制反转),是一种设计思想,而不是一个具体的技术实现。IoC的思想就是将原本在程序中手动创建对象的控制权,交由Spring框架来管理。不过,IoC并非Spring特有,在其他语言中也有应用。为什么叫控制反转?

  • 控制:指的是对象创建(实例化、管理)的权力
  • 反转:控制权交给外部环境(Spring框架、IoC容器)

img

将对象之间的相互依赖关系交给IoC容器来管理,并由IoC容器完成对象的注入。这样可以很大程度上简化应用的开发,把应用从复杂的依赖关系中解放出来。IoC容器就像是一个工厂一样,当我们需要创建一个对象的时候,只需要配置好配置文件/注解即可,完全不用考虑对象是如何被创建出来的。在实际项目中一个Service类可能依赖了很多其他的类,假如我们需要实例化这个Service,你可能要每次都要搞清这个Service所有底层类的构造函数,这可能会把人逼疯。如果利用IoC的话,你只需要配置好,然后在需要的地方引用就行了,这大大增加了项目的可维护性且降低了开发难度。

在Spring中,IoC容器是Spring用来实现IoC的载体,IoC容器实际上就是个Map(key,value),Map中存放的是各种对象。Spring时代我们一般通过XML文件来配置Bean,后来开发人员觉得XML文件来配置不太好,于是SpringBoot注解配置就慢慢开始流行起来。

相关阅读:

什么是Spring Bean?

简单来说,Bean代指的就是那些被IoC容器所管理的对象。我们需要告诉IoC容器帮助我们管理哪些对象,这个是通过配置元数据来定义的。配置元数据可以是XML文件、注解或者Java配置类。

<!-- Constructor-arg with 'value' attribute -->
<bean id="..." class="...">
   <constructor-arg value="..."/>
</bean>

下图简单地展示了IoC容器如何使用配置元数据来管理对象。

img

org.springframework.beansorg.springframework.context这两个包是IoC实现的基础,如果想要研究IoC相关的源码的话,可以去看看

将一个类声明为Bean的注解有哪些?

  • @Component:通用的注解,可标注任意类为Spring组件。如果一个Bean不知道属于哪个层,可以使用@Component注解标注。
  • @Repository:对应持久层即Dao层,主要用于数据库相关操作。
  • @Service:对应服务层,主要涉及一些复杂的逻辑,需要用到Dao层。
  • @Controller:对应SpringMVC控制层,主要用于接受用户请求并调用Service层返回数据给前端页面。

@Component和@Bean的区别是什么?

  • @Component注解作用于类,而@Bean注解作用于方法。
  • @Component通常是通过类路径扫描来自动侦测以及自动装配到Spring容器中(我们可以使用@ComponentScan注解定义要扫描的路径从中找出标识了需要装配的类自动装配到Spring的bean容器中)。@Bean注解通常是我们在标有该注解的方法中定义产生这个bean,@Bean告诉了Spring这是某个类的实例,当我需要用它的时候还给我。
  • @Bean注解比@Component注解的自定义性更强,而且很多地方我们只能通过@Bean注解来注册bean。比如当我们引用第三方库中的类需要装配到Spring容器时,则只能通过@Bean来实现。

@Bean注解使用示例:

@Configuration
public class AppConfig {
    @Bean
    public TransferService transferService() {
        return new TransferServiceImpl();
    }

}

上面的代码相当于下面的xml配置

<beans>
    <bean id="transferService" class="com.acme.TransferServiceImpl"/>
</beans>

下面这个例子是通过@Component无法实现的。

@Bean
public OneService getService(status) {
    case (status)  {
        when 1:
                return new serviceImpl1();
        when 2:
                return new serviceImpl2();
        when 3:
                return new serviceImpl3();
    }
}

@Bean与@Component用在同一个类上,会怎么样?

@Configuration和@Component的区别

一句话概括就是@Configuration中所有带@Bean注解的方法都会被动态代理,因此调用该方法返回的都是同一个实例。
理解:调用@Configuration类中的@Bean注解的方法,返回的是同一个实例;而调用@Component类中的@Bean注解的方法,返回的是一个新的实例。

终于搞懂了@Configuration和@Component的区别
@Configuration和@Component有何区别?

注入Bean的注解有哪些?

Spring内置的@Autowired以及JDK内置的@Resource和@Inject都可以用于注入Bean。

Annotaion Package Source
@Autowired org.springframework.bean.factory Spring 2.5+
@Resource javax.annotation Java JSR-250
@Inject javax.inject Java JSR-330

@Autowired和@Resource使用的比较多一些。

@Autowired和@Resource的区别是什么?

Autowired属于Spring内置的注解,默认的注入方式为byType(根据类型进行匹配),也就是说会优先根据接口类型去匹配并注入Bean(接口的实现类)。这会有什么问题呢?当一个接口存在多个实现类的话,byType这种方式就无法正确注入对象了,因为这个时候Spring会同时找到多个满足条件的选择,默认情况下它自己不知道选择哪一个。这种情况下,注入方式会变为byName(根据名称进行匹配),这个名称通常就是类名(首字母小写)。就比如说下面代码中的smsService就是我这里所说的名称,这样应该比较好理解了吧。

// smsService就是我们上面所说的名称
@Autowired
private SmsService smsService;

举个例子,SmsService接口有两个实现类:SmsServiceImpl1和SmsServiceImpl2,且它们都已经被Spring容器所管理。

// 报错,byName和byType都无法匹配到bean
@Autowired
private SmsService smsService;

// 正确注入SmsServiceImpl1对象对应的bean
@Autowired
private SmsService smsServiceImpl1;

// 正确注入SmsServiceImpl1对象对应的bean
// smsServiceImpl1就是我们上面所说的名称
@Autowired
@Qualifier(value="smsServiceImpl1")
private SmsService smsService;

我们还是建议通过@Qualifier注解来显式指定名称而不是依赖变量的名称。

@Resource属于JDK提供的注解,默认注入方式为byName。如果无法通过名称匹配到对应的Bean的话,注入方式会变为byType。@Resource有两个比较重要且日常开发常用的属性:name(名称)、type(类型)。

public @interface Resource {
    String name() default "";
    Class<?> type() default Object.class;
}

如果仅指定name属性则注入方式为byName,如果仅指定type属性则注入方式为byType,如果同时指定name和type属性(不建议这么做)则注入方式为byType+byName。

// 报错,byName和byType都无法匹配到bean
@Resource
private SmsService smsService;

// 正确注入SmsServiceImpl1对象对应的bean
@Resource
private SmsService smsServiceImpl1;

// 正确注入SmsServiceImpl1对象对应的bean(比较推荐这种方式)
@Resource(name = "smsServiceImpl1")
private SmsService smsService;

简单总结一下:

  • @Autowired是Spring提供的注解,@Resource是JDK提供的注解。
  • @Autowired默认的注入方式为byType(根据类型进行匹配),@Resource默认注入方式为byName(根据名称进行匹配)。
  • 当一个接口存在多个实现类的情况下,@Autowired和@Resource都需要通过名称才能正确匹配到对应的Bean。Autowired可以通过@Qualifier注解来显式指定名称,@Resource可以通过name属性来显式指定名称。

@Autowired和@Resource区别😊

  • @Autowired与@Resource都可以用来装配bean,都可以写在字段上,或写在setter方法上。
  • @Autowired默认按类型装配(这个注解是属于spring的),默认情况下必须要求依赖对象必须存在,如果要允许null值,可以设置它的required属性为false,如:@Autowired(required=false),如果我们想使用名称装配可以结合@Qualifier注解进行使用,如下:
@Autowired ()
@Qualifier ("baseDao")
private BaseDao baseDao;
  • @Resource(这个注解属于J2EE的),默认按照名称进行装配,名称可以通过name属性进行指定,如果没有指定name属性,当注解写在字段上时,默认取字段名进行安装名称查找,如果注解写在setter方法上默认取属性名进行装配。当找不到与名称匹配的bean时才按照类型进行装配。但是需要注意的是,如果name属性一旦指定,就只会按照名称进行装配。
  • @Autowired只按照byType注入,由Spring提供,@Resource默认按byName自动注入,也提供按照byType注入
Spring探索|既生@Resource,何生@Autowired? @Autowired注解是如何实现的? @Autowired到底是怎么把变量注入进来的?
你所不知道的Spring中@Autowired那些实现细节 @Autowired的这些骚操作,你都知道吗?

@Inject

  1. @Inject是JSR330(Dependency Injection for Java)中的规范,需要导入javax.inject.Inject,实现注入。
  2. @Inject是根据类型进行自动装配的,如果需要按名称进行装配,则需要配合@Named
  3. @Inject可以作用在变量、setter方法、构造函数上。
private Abc abc;
@Inject
public void setAbc(@Named("beanName") Abc abc){
	this.abc = abc;
}

@Autowired,@Resource,@Inject三个注解的区别

  1. @Autowired是Spring自带的,@Inject和@Resource都是JDK提供的,其中@Inject是JSR330规范实现的,@Resource是JSR250规范实现的,而Spring通过BeanPostProcessor来提供对JDK规范的支持。
  2. @Autowired、@Inject用法基本一样,不同之处为@Autowired有一个required属性,表示该注入是否是必须的,即如果为必须的,则如果找不到对应的bean,就无法注入,无法创建当前bean。
  3. @Autowired、@Inject是默认按照类型匹配的,@Resource是按照名称匹配的。如在spring-boot-data项目中自动生成的redisTemplate的bean,是需要通过byName来注入的。如果需要注入该默认的,则需要使用@Resource来注入,而不是@Autowired。
  4. 对于@Autowire和@Inject,如果同一类型存在多个bean实例,则需要指定注入的beanName。@Autowired和@Qualifier一起使用,@Inject和@Named一起使用。

Bean的作用域有哪些?

Spring中Bean的作用域通常有下面几种:

  • singleton:IoC容器中只有唯一的bean实例。Spring中的bean默认都是单例的,是对单例设计模式的应用。
  • prototype:每次获取都会创建一个新的bean实例。也就是说,连续getBean()两次,得到的是不同的Bean实例。
  • request(仅Web应用可用):每一次HTTP请求都会产生一个新的bean(请求bean),该bean仅在当前HTTPrequest内有效。
  • session(仅Web应用可用):每一次来自新session的HTTP请求都会产生一个新的bean(会话bean),该bean仅在当前HTTPsession内有效。
  • application/global-session(仅Web应用可用):每个Web应用在启动时创建一个Bean(应用Bean),该bean仅在当前应用启动时间内有效。
  • websocket(仅Web应用可用):每一次WebSocket会话产生一个新的bean。

如何配置bean的作用域呢?

xml方式:

<bean id="..." class="..." scope="singleton"></bean>

注解方式:

@Bean
@Scope(value = ConfigurableBeanFactory.SCOPE_PROTOTYPE)
public Person personPrototype() {
    return new Person();
}

单例Bean的线程安全问题了解吗?

大部分时候我们并没有在项目中使用多线程,所以很少有人会关注这个问题。单例Bean存在线程问题,主要是因为当多个线程操作同一个对象的时候是存在资源竞争的。常见的有两种解决办法:

  1. 在Bean中尽量避免定义可变的成员变量。
  2. 在类中定义一个ThreadLocal成员变量,将需要的可变成员变量保存在ThreadLocal中(推荐的一种方式)。

不过,大部分Bean实际都是无状态(没有实例变量)的(比如Dao、Service),这种情况下,Bean是线程安全的。

Spring Bean生命周期

图示:
Spring Bean生命周期

与之比较类似的中文版本:

Spring Bean生命周期

一、获取Bean

图片

第一阶段获取Bean

这里的流程图的入口在AbstractBeanFactory类的doGetBean方法,这里可以配合前面的getBean方法分析文章进行阅读。主要流程就是

  1. 先处理Bean的名称,因为如果以“&”开头的Bean名称表示获取的是对应的FactoryBean对象
  2. 从缓存中获取单例Bean,有则进一步判断这个Bean是不是在创建中,如果是的就等待创建完毕,否则直接返回这个Bean对象
  3. 如果不存在单例Bean缓存,则先进行循环依赖的解析
  4. 解析完毕之后先获取父类BeanFactory,获取到了则调用父类的getBean方法,不存在则先合并然后创建Bean

二、创建Bean

2.1 创建Bean之前

图片

在真正创建Bean之前逻辑
这个流程图对应的代码在AbstractAutowireCapableBeanFactory类的createBean方法中。

(1)这里会先获取RootBeanDefinition对象中的Class对象并确保已经关联了要创建的Bean的Class。
(2)这里会检查3个条件:

  • Bean的属性中的beforeInstantiationResolved字段是否为true,默认是false。
  • Bean是原生的Bean。
  • Bean的hasInstantiationAwareBeanPostProcessors属性为true,这个属性在Spring准备刷新容器BeanPostProcessors的时候会设置,如果当前Bean实现了InstantiationAwareBeanPostProcessor则这个就会是true。

当三个条件都存在的时候,就会调用实现的InstantiationAwareBeanPostProcessor接口的postProcessBeforeInstantiation方法,然后获取返回的Bean,如果返回的Bean不是null还会调用实现的BeanPostProcessor接口的postProcessAfterInitialization方法,这里用代码说明:

protected Object resolveBeforeInstantiation(String beanName, RootBeanDefinition mbd) {
        Object bean = null;
        //条件1
        if (!Boolean.FALSE.equals(mbd.beforeInstantiationResolved)) {
            //条件2跟条件3
            if (!mbd.isSynthetic() && hasInstantiationAwareBeanPostProcessors()) {
                Class<?> targetType = determineTargetType(beanName, mbd);
                if (targetType != null) {
                    //调用实现的postProcessBeforeInstantiation方法
                    bean = applyBeanPostProcessorsBeforeInstantiation(targetType, beanName);
                    if (bean != null) {
                       //调用实现的postProcessAfterInitialization方法
                        bean = applyBeanPostProcessorsAfterInitialization(bean, beanName);
                    }
                }
            }
            //不满足2或者3的时候就会设置为false
            mbd.beforeInstantiationResolved = (bean != null);
        }
        return bean;
    }

(3)如果上面3个条件其中一个不满足就不会调用实现的方法。默认这里都不会调用的这些BeanPostProcessors的实现方法。然后继续执行后面的doCreateBean方法。

2.2 真正的创建Bean,doCreateBean

doCreateBean方法逻辑
这个代码的实现还是在AbstractAutowireCapableBeanFactory方法中。流程是

  1. 先检查instanceWrapper变量是不是null,这里一般是null,除非当前正在创建的Bean在factoryBeanInstanceCache中存在这个是保存还没创建完成的FactoryBean的集合。
  2. 调用createBeanInstance方法实例化Bean,这个方法在后面会讲解
  3. 如果当前RootBeanDefinition对象还没有调用过实现了的MergedBeanDefinitionPostProcessor接口的方法,则会进行调用。
  4. 当满足以下三点
    (1)是单例Bean
    (2)尝试解析bean之间的循环引用
    (3)bean目前正在创建中
    则会进一步检查是否实现了SmartInstantiationAwareBeanPostProcessor接口如果实现了则调用是实现的getEarlyBeanReference方法
  5. 调用populateBean方法进行属性填充,这里后面会讲解
  6. 调用initializeBean方法对Bean进行初始化,这里后面会讲解

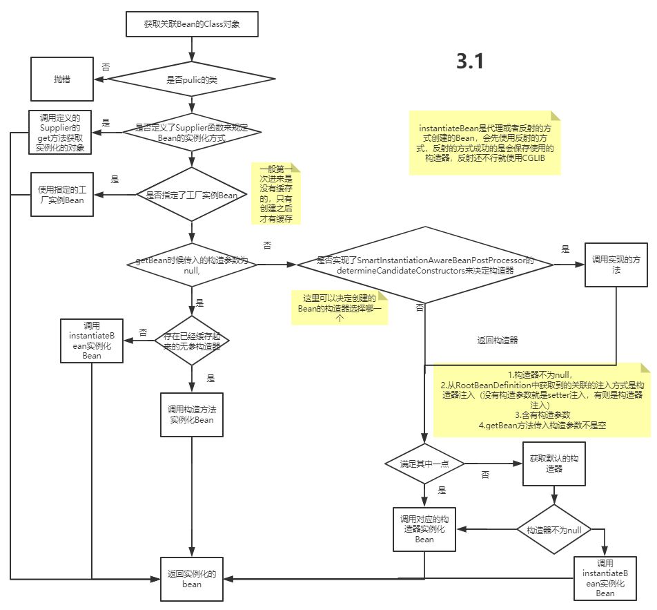
2.2.1 实例化Bean,createBeanInstance

图片

实例化Bean

这里的逻辑稍微有一点复杂,这个流程图已经是简化过后的了。简要根据代码说明一下流程

protected BeanWrapper createBeanInstance(String beanName, RootBeanDefinition mbd, @Nullable Object[] args) {
    //步骤1
    Class<?> beanClass = resolveBeanClass(mbd, beanName);

    if (beanClass != null && !Modifier.isPublic(beanClass.getModifiers()) && !mbd.isNonPublicAccessAllowed()) {
        throw new BeanCreationException(mbd.getResourceDescription(), beanName,
                "Bean class isn't public, and non-public access not allowed: " + beanClass.getName());
    }
    //步骤2
    Supplier<?> instanceSupplier = mbd.getInstanceSupplier();
    if (instanceSupplier != null) {
        return obtainFromSupplier(instanceSupplier, beanName);
    }
    //步骤3
    if (mbd.getFactoryMethodName() != null) {
        return instantiateUsingFactoryMethod(beanName, mbd, args);
    }
    boolean resolved = false;
    boolean autowireNecessary = false;
    if (args == null) {
        synchronized (mbd.constructorArgumentLock) {
            if (mbd.resolvedConstructorOrFactoryMethod != null) {
                resolved = true;
                autowireNecessary = mbd.constructorArgumentsResolved;
            }
        }
    }
    //步骤4.1
    if (resolved) {
        if (autowireNecessary) {
            return autowireConstructor(beanName, mbd, null, null);
        }
        else {
            return instantiateBean(beanName, mbd);
        }
    }

      //步骤4.2
    Constructor<?>[] ctors = determineConstructorsFromBeanPostProcessors(beanClass, beanName);
    if (ctors != null || mbd.getResolvedAutowireMode() == AUTOWIRE_CONSTRUCTOR ||
            mbd.hasConstructorArgumentValues() || !ObjectUtils.isEmpty(args)) {
        return autowireConstructor(beanName, mbd, ctors, args);
    }
    //步骤5
    ctors = mbd.getPreferredConstructors();
    if (ctors != null) {
        return autowireConstructor(beanName, mbd, ctors, null);
    }
    return instantiateBean(beanName, mbd);
}
  1. 先检查Class是否已经关联了,并且对应的修饰符是否是public的
  2. 如果用户定义了Bean实例化的函数,则调用并返回
  3. 如果当前Bean实现了FactoryBean接口则调用对应的FactoryBean接口的getObject方法
  4. 根据getBean时候是否传入构造参数进行处理
    4.1如果没有传入构造参数,则检查是否存在已经缓存的无参构造器,有则使用构造器直接创建,没有就会调用instantiateBean方法先获取实例化的策略默认是CglibSubclassingInstantiationStrategy,然后实例化Bean。最后返回
    4.2如果传入了构造参数,则会先检查是否实现了SmartInstantiationAwareBeanPostProcessor接口,如果实现了会调用determineCandidateConstructors获取返回的候选构造器。
    4.3检查4个条件是否满足一个
    (1)构造器不为null,
    (2)从RootBeanDefinition中获取到的关联的注入方式是构造器注入(没有构造参数就是setter注入,有则是构造器注入)
    (3)含有构造参数
    (4)getBean方法传入构造参数不是空
    满足其中一个则会调用返回的候选构造器实例化Bean并返回,如果都不满足,则会根据构造参数选则合适的有参构造器然后实例化Bean并返回
  5. 如果上面都没有合适的构造器,则直接使用无参构造器创建并返回Bean。

2.2.2 填充Bean,populateBean

图片

填充Bean
这里还是根据代码来说一下流程

protected void populateBean(String beanName, RootBeanDefinition mbd, @Nullable BeanWrapper bw) {
    if (bw == null) {
        if (mbd.hasPropertyValues()) {
            throw new BeanCreationException(
                    mbd.getResourceDescription(), beanName, "Cannot apply property values to null instance");
        }
        else {
            // Skip property population phase for null instance.
            return;
        }
    }
    boolean continueWithPropertyPopulation = true;
    //步骤1
    if (!mbd.isSynthetic() && hasInstantiationAwareBeanPostProcessors()) {
        for (BeanPostProcessor bp : getBeanPostProcessors()) {
            if (bp instanceof InstantiationAwareBeanPostProcessor) {
                InstantiationAwareBeanPostProcessor ibp = (InstantiationAwareBeanPostProcessor) bp;
                if (!ibp.postProcessAfterInstantiation(bw.getWrappedInstance(), beanName)) {
                    continueWithPropertyPopulation = false;
                    break;
                }
            }
        }
    }

    if (!continueWithPropertyPopulation) {
        return;
    }
    //步骤2--------------------
    PropertyValues pvs = (mbd.hasPropertyValues() ? mbd.getPropertyValues() : null);

    int resolvedAutowireMode = mbd.getResolvedAutowireMode();
    if (resolvedAutowireMode == AUTOWIRE_BY_NAME || resolvedAutowireMode == AUTOWIRE_BY_TYPE) {
        MutablePropertyValues newPvs = new MutablePropertyValues(pvs);
        // Add property values based on autowire by name if applicable.
        if (resolvedAutowireMode == AUTOWIRE_BY_NAME) {
            autowireByName(beanName, mbd, bw, newPvs);
        }
        // Add property values based on autowire by type if applicable.
        if (resolvedAutowireMode == AUTOWIRE_BY_TYPE) {
            autowireByType(beanName, mbd, bw, newPvs);
        }
        pvs = newPvs;
    }

    boolean hasInstAwareBpps = hasInstantiationAwareBeanPostProcessors();
    boolean needsDepCheck = (mbd.getDependencyCheck() != AbstractBeanDefinition.DEPENDENCY_CHECK_NONE);

    PropertyDescriptor[] filteredPds = null;
    //步骤3
    if (hasInstAwareBpps) {
        if (pvs == null) {
            pvs = mbd.getPropertyValues();
        }
        for (BeanPostProcessor bp : getBeanPostProcessors()) {
            if (bp instanceof InstantiationAwareBeanPostProcessor) {
                InstantiationAwareBeanPostProcessor ibp = (InstantiationAwareBeanPostProcessor) bp;
                PropertyValues pvsToUse = ibp.postProcessProperties(pvs, bw.getWrappedInstance(), beanName);
                if (pvsToUse == null) {
                    if (filteredPds == null) {
                        filteredPds = filterPropertyDescriptorsForDependencyCheck(bw, mbd.allowCaching);
                    }
                    pvsToUse = ibp.postProcessPropertyValues(pvs, filteredPds, bw.getWrappedInstance(), beanName);
                    if (pvsToUse == null) {
                        return;
                    }
                }
                pvs = pvsToUse;
            }
        }
    }
    if (needsDepCheck) {
        if (filteredPds == null) {
            filteredPds = filterPropertyDescriptorsForDependencyCheck(bw, mbd.allowCaching);
        }
        checkDependencies(beanName, mbd, filteredPds, pvs);
    }
    //步骤4
    if (pvs != null) {
        applyPropertyValues(beanName, mbd, bw, pvs);
    }
}
  1. 检查当前Bean是否实现了InstantiationAwareBeanPostProcessor的postProcessAfterInstantiation方法则调用,并结束Bean的填充。
  2. 将按照类型跟按照名称注入的Bean分开,如果注入的Bean还没有实例化的这里会实例化,然后放到PropertyValues对象中。
  3. 如果实现了InstantiationAwareBeanPostProcessor类的postProcessProperties则调用这个方法并获取返回值,如果返回值是null,则有可能是实现了过期的postProcessPropertyValues方法,这里需要进一步调用postProcessPropertyValues方法
  4. 进行参数填充

2.2.3 初始化Bean,initializeBean

图片

初始化Bean
同时这里根据代码跟流程图来说明

  • 如果Bean实现了BeanNameAware,BeanClassLoaderAware,BeanFactoryAware则调用对应实现的方法。
  • Bean不为null并且bean不是合成的,如果实现了BeanPostProcessor的postProcessBeforeInitialization则会调用实现的postProcessBeforeInitialization方法。在ApplicationContextAwareProcessor类中实现了postProcessBeforeInitialization方法。而这个类会在Spring刷新容器准备beanFactory的时候会加进去,这里就会被调用,而调用里面会检查Bean是不是EnvironmentAware,EmbeddedValueResolverAware,ResourceLoaderAware,ApplicationEventPublisherAware,MessageSourceAware,ApplicationContextAware的实现类。这里就会调用对应的实现方法。代码如下
protected void prepareBeanFactory(ConfigurableListableBeanFactory beanFactory) {
    .......
    beanFactory.addBeanPostProcessor(new ApplicationContextAwareProcessor(this));
    .......
public Object postProcessBeforeInitialization(Object bean, String beanName) throws BeansException {
    if (!(bean instanceof EnvironmentAware || bean instanceof EmbeddedValueResolverAware ||
            bean instanceof ResourceLoaderAware || bean instanceof ApplicationEventPublisherAware ||
            bean instanceof MessageSourceAware || bean instanceof ApplicationContextAware)){
        return bean;
    }

    AccessControlContext acc = null;

    if (System.getSecurityManager() != null) {
        acc = this.applicationContext.getBeanFactory().getAccessControlContext();
    }

    if (acc != null) {
        AccessController.doPrivileged((PrivilegedAction<Object>) () -> {
            invokeAwareInterfaces(bean);
            return null;
        }, acc);
    }
    else {
        invokeAwareInterfaces(bean);
    }

    return bean;
}
  • 实例化Bean然后,检查是否实现了InitializingBean的afterPropertiesSet方法,如果实现了就会调用
  • Bean不为null并且bean不是合成的,如果实现了BeanPostProcessor的postProcessBeforeInitialization则会调用实现的postProcessAfterInitialization方法。

到此创建Bean的流程就没了,剩下的就是容器销毁的时候的了

三、destory方法跟销毁Bean

Bean在创建完毕之后会检查用户是否指定了destroyMethodName以及是否实现了DestructionAwareBeanPostProcessor接口的requiresDestruction方法,如果指定了会记录下来保存在DisposableBeanAdapter对象中并保存在bean的disposableBeans属性中。代码在AbstractBeanFactory的registerDisposableBeanIfNecessary中

    protected void registerDisposableBeanIfNecessary(String beanName, Object bean, RootBeanDefinition mbd) {
          ......
                registerDisposableBean(beanName,
                        new DisposableBeanAdapter(bean, beanName, mbd, getBeanPostProcessors(), acc));
            ......
    }
public DisposableBeanAdapter(Object bean, String beanName, RootBeanDefinition beanDefinition,
            List<BeanPostProcessor> postProcessors, @Nullable AccessControlContext acc) {
          .......
        String destroyMethodName = inferDestroyMethodIfNecessary(bean, beanDefinition);
        if (destroyMethodName != null && !(this.invokeDisposableBean && "destroy".equals(destroyMethodName)) &&
                !beanDefinition.isExternallyManagedDestroyMethod(destroyMethodName)) {
            ......
            this.destroyMethod = destroyMethod;
        }
        this.beanPostProcessors = filterPostProcessors(postProcessors, bean);
    }

在销毁Bean的时候最后都会调用AbstractAutowireCapableBeanFactory的destroyBean方法。

public void destroyBean(Object existingBean) {
    new DisposableBeanAdapter(existingBean, getBeanPostProcessors(), getAccessControlContext()).destroy();
}

这里是创建一个DisposableBeanAdapter对象,这个对象实现了Runnable接口,在实现的run方法中会调用实现的DisposableBean接口的destroy方法。并且在创建DisposableBeanAdapter对象的时候会根据传入的bean是否实现了DisposableBean接口来设置invokeDisposableBean变量,这个变量表实有没有实现DisposableBean接口

public DisposableBeanAdapter(Object bean, List<BeanPostProcessor> postProcessors,AccessControlContext acc) {
    Assert.notNull(bean, "Disposable bean must not be null");
    this.bean = bean;
    this.beanName = bean.getClass().getName();
    //根据传入的bean是否实现了`DisposableBean`接口来设置`invokeDisposableBean`变量
    this.invokeDisposableBean = (this.bean instanceof DisposableBean);
    this.nonPublicAccessAllowed = true;
    this.acc = acc;
    this.beanPostProcessors = filterPostProcessors(postProcessors, bean);
}

public void destroy() {
    ......
    //根据invokeDisposableBean决定是否调用destroy方法
    if (this.invokeDisposableBean) {
        if (logger.isTraceEnabled()) {
            logger.trace("Invoking destroy() on bean with name '" + this.beanName + "'");
        }
        try {
            if (System.getSecurityManager() != null) {
                AccessController.doPrivileged((PrivilegedExceptionAction<Object>) () -> {
                    ((DisposableBean) this.bean).destroy();
                    return null;
                }, this.acc);
            }
            else {
                ((DisposableBean) this.bean).destroy();
            }
        }
        catch (Throwable ex) {
            String msg = "Invocation of destroy method failed on bean with name '" + this.beanName + "'";
            if (logger.isDebugEnabled()) {
                logger.warn(msg, ex);
            }
            else {
                logger.warn(msg + ": " + ex);
            }
        }
    }
}

四、Bean的初始化和销毁的几种方式

初始化

  • 实现InitializingBean接口,覆盖其中的afterPropertiesSet()方法
  • 增加@PostConstruct注解
  • 自定义init方法(@Bean(initMethod = “initMethod”))
    执行的顺序依次是postConstruct,afterPropertiesSet,initMethod

销毁

  • 实现org.springframework.beans.factory.DisposableBean接口,覆盖destroy()方法
  • 自定义一个方法,在方法上面增加@PreDestroy注解
  • 在InitServiceImpl中增加一个自定义销毁方法,然后在配置类中增加Bean的destoryMethod
    执行的顺序依次是preDestroy,destroy,destroyMethod

五、总结

Bean的生命周期(五步、七步、十步法剖析)

五步分析法

第一步:实例化Bean(调用无参数构造方法)。
第二步:Bean属性赋值(调用set方法)。
第三步:初始化Bean(会调用Bean的init方法。注意:这个init方法需要自己写)。
第四步:使用Bean。
第五步:销毁Bean(会调用Bean的destroy方法。注意:这个destroy方法需要自己写)。

七步分析法:在以上的5步中,第3步是初始化Bean,如果你还想在初始化前和初始化后添加代码,可以加入“Bean后处理器”;需要编写一个类实现BeanPostproccessor接口,并重写里面的befor和after方法。

第一步:实例化Bean。
第二步:Bean属性赋值。
第三步:执行“Bean后处理器”的before方法。
第四步:初始化Bean。
第五步:执行“Bean后处理器”的after方法。
第六步:使用Bean。
第七步:销毁Bean

十步分析法:比七步添加的那三步在哪里?

(1)在“Bean后处理器”before方法之前干了什么事儿?检查Bean是否实现了Aware相关的接口,如果实现了接口则调用这些接口中的方法;调用这些方法的目的是为了给你传递一些数据,让你更加方便使用。
(2)在“Bean后处理器”before方法之后干了什么事儿?检查Bean是否实现了InitializingBean接口,如果实现了,则调用接口中的方法。
(3)使用Bean之后,或者说销毁Bean之前干了什么事儿?检查Bean是否实现了DisposableBean接口,如果实现了,则调用接口中的方法。总结:添加的这三个点位的特点,都是在检查你这个Bean是否实现了某些特定的接口,如果实现了这些接口,则Spring容器会调用这个接口中的方法!

最后来一个大的流程

实例化前的准备阶段
图片

实例化前
图片

实例化后
图片

初始化前
图片

初始化后&销毁
图片

六、Bean的扩展接口

顺序一

  • Bean容器找到配置文件中Spring Bean的定义,Bean容器利用Java Reflection API创建一个Bean的实例(实例化Bean)。
  • 如果涉及到一些属性值利用set()方法设置Bean一些属性值(设置属性值)。
  • 如果Bean实现了BeanNameAware接口,调用setBeanName()方法,传入Bean的名字。
  • 如果Bean实现了BeanClassLoaderAware接口,调用setBeanClassLoader()方法,传入ClassLoader对象的实例。
  • 如果Bean实现了BeanFactoryAware接口,调用setBeanFactory()方法,传入BeanFactory对象的实例。
  • 与上面的类似,如果实现了其他*.Aware接口,就调用相应的方法(在Bean的前置方法前面执行调用)。
  • 如果有和加载这个Bean的Spring容器相关的BeanPostProcessor对象,执行postProcessBeforeInitialization()方法(前置方法)。
  • 如果Bean实现了InitializingBean接口,执行afterPropertiesSet()方法。
  • 如果Bean在配置文件中的定义包含init-method属性,执行指定的方法。
  • 如果有和加载这个Bean的Spring容器相关的BeanPostProcessor对象,执行postProcessAfterInitialization()方法(后置方法)。
  • 当要销毁Bean的时候,如果Bean实现了DisposableBean接口,执行destroy()方法。
  • 当要销毁Bean的时候,如果Bean在配置文件中的定义包含destroy-method属性,执行指定的方法。

顺序二

  • spring启动,加载类路径下配置文件,解析为BeanDefinition并装配到对应容器中,查找并加载spring管理的bean,进行bean的实例化
  • Bean实例化后对Bean的引用和值进行属性注入(属性设置)。
  • 若Bean实现接口BeanNameAware,则执行setBeanName()方法,获取bean的名字。
  • 若Bean实现接口BeanFactoryAware,则执行setBeanFactory()方法,获取BeanFactory。
  • 若Bean实现接口ApplicationContextAware,则执行setApplicationContext()方法,获取应用上下文。
  • 若Bean实现BeanPostProcessor接口,则先执行postProcessBeforeInitialization()方法(前置方法)。
  • 若Bean实现InitializingBean接口,则执行afterPropertiesSet()方法。
  • 若Bean配置了init-method方法,则执行自定义方法。
  • 若Bean实现BeanPostProcessor接口,则先执行postProcessAfterInitialization()方法(后置方法)。
  • 如Bean实现了DisposableBean接口,则容器销毁时则执行destory()方法。
  • 如果Bean配置了destory-method,则容器销毁时则执行自定义方法。

顺序三(自己测试的结果)

在将一个Bean对象配置在IOC容器中之后,这个Bean的生命周期就会交由IOC容器进行管理。一般担当管理者的角色是BeanFactory或ApplicationContext。在将一个bean对象配置在ioc容器中之后,这个bean的生命周期就会交由ioc容器进行管理。一般担当管理者的角色是BeanFactory和ApplicationContext。

  1. bean的创建
    在解析ioc容器时,根据解析容器的工厂,决定bean的初始化时间
    BeanFactory-getBean()方法调用时初始化bean
    ApplicationContext-解析ioc容器时初始化bean
  2. setter注入
    根据bean子元素的配置实现bean之间的被动注入
  3. BeanNameAware
    如果bean实现了该接口,执行其setBeanName(String name)方法.参数name是bean在容器中的名称,即xml里面bean的id名称
  4. BeanFactoryAware
    如果实现了该接口,执行其setBeanFactory(BeanFactory factory)方法,参数是创建Bean的BeanFactory本身
  5. ApplicationContextAware
    如果这个Bean已经实现了该接口,会调用setApplicationContext(ApplicationContext)方法,传入Spring上下文(同样这个方式也可以实现步骤4的内容,但比4更好,因为ApplicationContext是BeanFactory的子接口,有更多的实现方法)
    org.springframework.beans.context.ApplicationContextAware.当需要从spring容器中获取bean时一般使用这种方式获取:
    ApplicationContext appContext = new ClassPathXmlApplicationContext("applicationContext-common.xml");
    AbcService abcService = (AbcService)appContext.getBean("abcService");
    但是这样就会存在一个问题:因为它会重新装载applicationContext-common.xml并实例化上下文bean,如果有些线程配置类也是在这个配置文件中,那么会造成做相同工作的的线程会被启两次。一次是web容器初始化时启动,另一次是上述代码显示的实例化了一次。当于重新初始化一遍!这样就产生了冗余,所以可以通过实现ApplicationContextAware接口获取bean,当一个类实现了ApplicationContextAware之后,这个类就可以方便获得ApplicationContext中的所有bean。换句话说,就是这个类可以直接获取spring配置文件中所有有引用到的bean对象.
    代码:
private static ApplicationContext applicationContext;
@Override
public void setApplicationContext(ApplicationContext arg0) throws BeansException {
    applicationContext = arg0;
}

注意:从ApplicationContextAware获取ApplicationContext上下文的情况,仅仅适用于当前运行的代码和已启动的Spring代码处于同一个Spring上下文,否则获取到的ApplicationContext是空的
6. BeanPostProcessor(前置方法)
ioc容器中如果有bean实现了该接口,那所有的bean在初始化之前都会执行其实例的postProcessBeforeInitialization(Object bean, String beanName)前置方法,BeanPostProcessor经常被用作是Bean内容的更改,该方法最后返回bean
7. @PostConstruct修饰的非静态方法
8. InitializingBean
如果实现了该接口,则允许一个bean在它的所有必须属性被BeanFactory设置后,来执行初始化的工作,会自动调用afterPropertiesSet()方法对Bean进行初始化,实现此接口的话正常情况下配置文件就不用指定init-method属性了。
9. 如果Bean在Spring中配置了init-method属性,调用init-method属性指向的方法,此时完成bean的初始化
10. BeanPostProcessor(后置方法)
ioc容器中如果有bean实现了接口,那所有的bean在初始化之后都会执行其实例的postProcessAfterInitialization(Object bean, String beanName)后置方法
11. 实现SmartInitializingSingleton的接口后,当所有单例bean都初始化完成以后,Spring的IOC容器会回调该接口的afterSingletonsInstantiated()方法,主要应用场合就是在所有单例bean创建完成之后,可以在该回调中做一些事情。执行时机在ApplicationContextAware执行之后
12. @PreDestroy修饰的方法
13. ioc容器关闭时,如果bean实现了DisposableBean接口,则执行其destory()方法,在Bean生命周期结束前调用destory()方法做一些收尾工作,重写destroy()方法
14. 如果这个Bean在Spring配置了destroy-method属性,执行destory-method属性指向的方法

Spring Boot启动扩展点超详细总结,再也不怕面试官问了

简单来说一个Bean的加载顺序:类构造方法 - postProcessBeforeInitialization前置方法 - @PostConstruct注解的方法 - InitializingBean的afterPropertiesSet()方法- XML中定义的bean init-method方法 - postProcessAfterInitialization后置方法

Spring Boot启动扩展点超详细总结,再也不怕面试官问了

各个Factory工厂比较

BeanFactoryPostProcessor、BeanPostProcessor区别

BeanFactoryPostProcessor:针对bean工厂,BeanFactory后置处理器,是对BeanDefinition对象进行修改,可以修改BeanDefinition对象中的属性。(BeanDefinition:存储bean标签的信息,用来生成bean实例),BeanFactoryPostProcessor的实现类可以在当前BeanFactory初始化(spring容器加载bean定义文件)后,bean实例化之前修改bean的定义属性,达到影响之后实例化bean的效果。也就是说,Spring允许BeanFactoryPostProcessor在容器实例化任何其它bean之前读取配置元数据,并可以根据需要进行修改,例如可以把bean的scope从singleton改为prototype,也可以把property的值给修改掉。可以同时配置多个BeanFactoryPostProcessor,并通过设置’order’属性来控制各个BeanFactoryPostProcessor的执行次序.
BeanPostProcessor:针对bean,Bean后置处理器,是对生成的Bean对象进行修改。BeanPostProcessor能在spring容器实例化bean之后,在执行bean的初始化方法前后,添加一些自己的处理逻辑。初始化方法包括以下两种:

  1. 实现InitializingBean接口的bean,对应方法为afterPropertiesSet
  2. xml定义中,通过init-method设置的方法,BeanPostProcessor是BeanFactoryPostProcessor之后执行的。

BeanFactoryPostProcessor和BeanPostProcessor有什么区别?

BeanFactroy、ApplicationContext区别

  1. BeanFactroy采用的是延迟加载形式来注入Bean的,即只有在使用到某个Bean时(调用getBean()),才对该Bean进行加载实例化,这样,我们就不能发现一些存在的Spring的配置问题。而ApplicationContext则相反,它是在容器启动时,一次性创建了所有的Bean。这样,在容器启动时,我们就可以发现Spring中存在的配置错误。相对于基本的BeanFactory,ApplicationContext唯一的不足是占用内存空间。当应用程序配置Bean较多时,程序启动较慢。BeanFacotry延迟加载,如果Bean的某一个属性没有注入,BeanFacotry加载后,直至第一次使用调用getBean方法才会抛出异常;而ApplicationContext则在初始化自身是检验,这样有利于检查所依赖属性是否注入;所以通常情况下我们选择使用ApplicationContext。应用上下文则会在上下文启动后预载入所有的单实例Bean。通过预载入单实例bean,确保当你需要的时候,你就不用等待,因为它们已经创建好了。
  2. BeanFactory和ApplicationContext都支持BeanPostProcessor、BeanFactoryPostProcessor的使用,但两者之间的区别是:BeanFactory需要手动注册,而ApplicationContext则是自动注册。(Applicationcontext比beanFactory加入了一些更好使用的功能。而且beanFactory的许多功能需要通过编程实现而Applicationcontext可以通过配置实现。比如后处理bean,Applicationcontext直接配置在配置文件即可而beanFactory这要在代码中显示的写出来才可以被容器识别。)
  3. beanFactory主要是面对与spring框架的基础设施,面对spring自己。而Applicationcontex主要面对与spring使用的开发者。基本都会使用Applicationcontex并非beanFactory。

Spring系列之beanFactory与ApplicationContext
简单把Spring容器分为了两大类!

BeanFactory和FactoryBean的区别

BeanFactory是Spring容器的顶级接口,给具体的IOC容器的实现提供了规范。
FactoryBean也是接口,为IOC容器中Bean的实现提供了更加灵活的方式,FactoryBean在IOC容器的基础上给Bean的实现加上了⼀个简单工厂模式和装饰模式,我们可以在getObject()方法中灵活配置。其实在Spring源码中有很多FactoryBean的实现类。
区别:BeanFactory是个Factory,也就是IOC容器或对象工厂,FactoryBean是个Bean。在Spring中,所有的Bean都是由BeanFactory(也就是IOC容器)来进行管理的。但对FactoryBean而言,这个Bean不是简单的Bean,而是⼀个能生产或者修饰对象生成的工厂Bean,它的实现与设计模式中的工厂模式和修饰器模式类似。

BeanFactory

BeanFactory,以Factory结尾,表示它是⼀个工厂类(接口),它负责生产和管理bean的⼀个工厂。在Spring中,BeanFactory是IOC容器的核心接口,它的职责包括:实例化、定位、配置应用程序中的对象及建立这些对象间的依赖。BeanFactory只是个接口,并不是IOC容器的具体实现,但是Spring容器给出了很多种实现,如DefaultListableBeanFactory、XmlBeanFactory、ApplicationContext等,其中XmlBeanFactory就是常用的⼀个,该实现将以XML方式描述组成应用的对象及对象间的依赖关系。XmlBeanFactory类将持有此XML配置元数据,并用它来构建⼀个完全可配置的系统或应用。都是附加了某种功能的实现。它为其他具体的IOC容器提供了最基本的规范,例如DefaultListableBeanFactory,XmlBeanFactory,ApplicationContext等具体的容器都是实现了BeanFactory,再在其基础之上附加了其他的功能。BeanFactory和ApplicationContext就是Spring框架的两个IOC容器,现在⼀般使用ApplicationnContext,其不但包含了BeanFactory的作用,同时还进行更多的扩展。BeanFacotry是Spring中比较原始的Factory。如XMLBeanFactory就是⼀种典型的BeanFactory。原始的BeanFactory无法⽀持Spring的许多插件,如AOP功能、Web应用等。ApplicationContext接口,它由BeanFactory接口派生而来,ApplicationContext包含BeanFactory的所有功能,通常建议比BeanFactory优先,ApplicationContext以⼀种更面向框架的方式工作以及对上下文进行分层和实现继承,ApplicationContext包还提供了以下的功能:MessageSource,提供国际化的消息访问
资源访问,如URL和⽂件,事件传播,载入多个(有继承关系)上下文,使得每⼀个上下文都专注于⼀个特定的层次,比如应⽤的web层;

BeanFactory提供的方法及其简单,仅提供了六种方法供客户调用:

// 判断⼯⼚中是否包含给定名称的bean定义,若有则返回true
boolean containsBean(String beanName)
// 返回给定名称注册的bean实例。根据bean的配置情况,如果是singleton模式将返回⼀个共享实例,否则将返回⼀个新建的实例,如果没有找到指定bean,该⽅法可能会抛出异常
Object getBean(String)
// 返回以给定名称注册的bean实例,并转换为给定class类型
Object getBean(String, Class)
// 返回给定名称的bean的Class,如果没有找到指定的bean实例,则排除NoSuchBeanDefinitionException异常
Class getType(String name)
// 判断给定名称的bean定义是否为单例模式
boolean isSingleton(String)
// 返回给定bean名称的所有别名
String[] getAliases(String name)

FactoryBean

⼀般情况下,Spring通过反射机制利用<bean><bean>的class属性指定实现类实例化Bean,在某些情况下,实例化Bean过程比较复杂,如果按照传统的方式,则需要在<bean><bean>中提供大量的配置信息。配置⽅式的灵活性是受限的,这时采用编码的方式可能会得到⼀个简单的方案。Spring为此提供了⼀个org.springframework.bean.factory.FactoryBean的工厂类接口,用户可以通过实现该接⼝定制实例化Bean的逻辑。FactoryBean接口对于Spring框架来说占重要的地位,Spring自身就提供了70多个FactoryBean的实现。它们隐藏了实例化⼀些复杂Bean的细节,给上层应用带来了便利。从Spring3.0开始,FactoryBean开始⽀持泛型,即接口声明改为FactoryBean<T>的形式,以Bean结尾,表示它是⼀个Bean,不同于普通Bean的是:它是实现了FactoryBean<T>接口的Bean,根据该Bean的ID从BeanFactory中获取的实际上是FactoryBean的getObject()返回的对象,而不是FactoryBean本身,如果要获取FactoryBean对象,请在id前面加⼀个&符号来获取。例如自己实现⼀个FactoryBean,功能:用来代理⼀个对象,对该对象的所有方法做⼀个拦截,在调用前后都输出⼀行LOG,模仿ProxyFactoryBean的功能。FactoryBean是⼀个接口,当在IOC容器中的Bean实现了FactoryBean后,通过getBean(StringBeanName)获取到的Bean对象并不是FactoryBean的实现类对象,而是这个实现类中的getObject()方法返回的对象。要想获取FactoryBean的实现类,就要getBean(&BeanName),在BeanName之前加上&。
在该接口中还定义了以下3个⽅法:

// 返回由FactoryBean创建的Bean实例,如果isSingleton()返回true,则该实例会放到Spring容器中单实例缓存池中;
T getObject() throw Exception;
// 返回由FactoryBean创建的Bean实例的作⽤域是singleton还是prototype;
boolean isSingleton();
// 返回FactoryBean创建的Bean类型。当配置⽂件中<bean>的class属性配置的实现类是FactoryBean时,通过getBean()⽅法返回的不是FactoryBean本身,⽽是FactoryBean#getObject()⽅法所返回的对象,相当于FactoryBean#getObject()代理了getBean()⽅法。
Class<?> getObjectType();

总结
BeanFactory是个Factory,也就是IOC容器或对象工厂,FactoryBean是个Bean。在Spring中,所有的Bean都是由BeanFactory(也就是IOC容器)来进行管理的。但对FactoryBean而言,这个Bean不是简单的Bean,而是⼀个能生产或者修饰对象生成的工厂Bean,它的实现与设计模式中的工厂模式和修饰器模式类似

Spring中BeanFactory和FactoryBean有何区别?
FactoryBean和它的兄弟SmartFactoryBean!

Bean的调用

// 1、使用BeanWrapper
HelloWorld hw = new HelloWorld();
BeanWrapper bw = new BeanWrapperImpl(hw);
bw.setPropertyvalue("msg","HelloWorld");
System.out.println(bw.getPropertyCalue("msg"));
// 2、使用BeanFactory
InputStream is = new FileInputStream("config.xml");
XmlBeanFactory factory = new XmlBeanFactory(is);
HelloWorld hw = (HelloWorld) factory.getBean("HelloWorld");
System.out.println(hw.getMsg());
// 3、使用ApplicationContext
ApplicationContext actx = new FleSystemXmlApplicationContext("config.xml");
HelloWorld hw = (HelloWorld) actx.getBean("HelloWorld");
System.out.println(hw.getMsg());

Spring中获取Bean的八种方式

相关文章

聊一聊Spring Bean的生命周期 11张流程图帮你搞定Spring Bean生命周期 面试官:说说Spring Bean的实例化过程?面试必问的!
你知道Spring lazy-init懒加载的原理吗? 如何自己实现一个简单的Spring Bean容器 实力总结四类Bean注入Spring的方式
最全的Spring依赖注入方式,你都会了吗? 关于Spring注入方式的几道面试题,你能答上么 最全的Spring依赖注入方式,你都会了吗?
Spring官方为什么建议构造器注入? Bean放入Spring容器,你知道几种方式? Spring注入Bean的7种方式,还有谁不会??
Spring注解@Bean和@Component的区别,你知道吗? @Bean与@Component用在同一个类上,会怎么样? Bean异步初始化,让你的应用启动飞起来
Spring中的父子容器是咋回事? Spring容器原始Bean是如何创建的? Spring Bean实例化过程
除了反射,还有其他方式初始化Bean吗?

文章作者: xmxe
版权声明: 本博客所有文章除特別声明外,均采用 CC BY 4.0 许可协议。转载请注明来源 xmxe !
 上一篇
序列化和反序列化 序列化和反序列化
什么是序列化、反序列化?如果我们需要持久化Java对象比如将Java对象保存在文件中,或者在网络传输Java对象,这些场景都需要用到序列化。简单来说: 序列化:将数据结构或对象转换成二进制字节流的过程 反序列化:将在序列化过程中所生成的二
下一篇 
阿里巴巴Java开发手册(泰山版) 阿里巴巴Java开发手册(泰山版)
一、编程规约(一) 命名风格 【强制】 代码中的命名均不能以下划线或美元符号开始,也不能以下划线或美元符号结束。反例:_name/__name/$name/name_/name$/name_
  目录